Fluid Control LS: Gasquellen überwachen und auswählen/umschalten
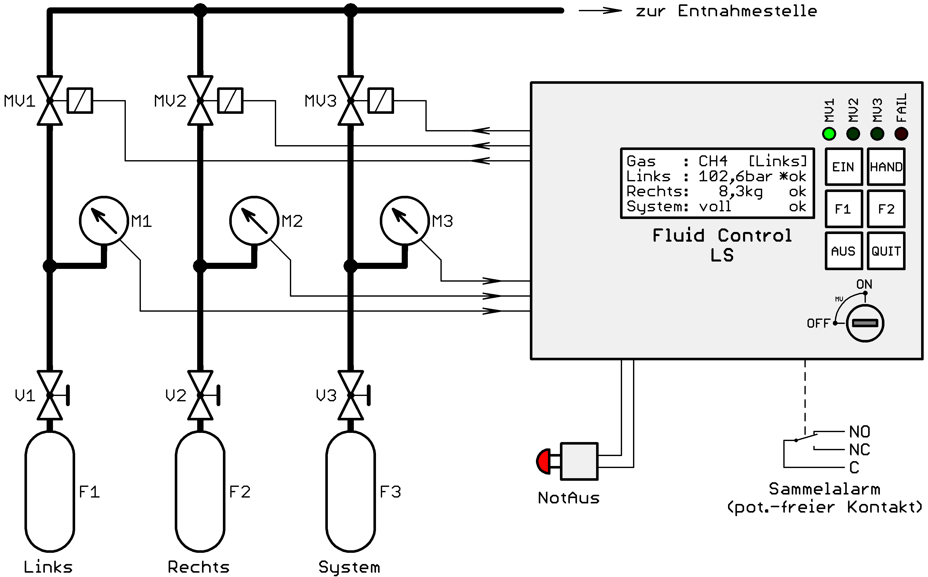
Die Kontrolleinheit „Fluid Control LS“ überwacht die Gasmengen bei bis zu drei Gasquellen und ermöglicht die manuelle oder automatische Auswahl einer der Gasquellen für die Versorgung eines Gassystems. Es kann immer nur eine der Gasquellen aktiv sein.
Die Füllzustände der Gasflaschen können mittels Flaschenwaage, Druckmanometer oder Induktiv-Kontaktmanometer erfasst werden. In der Kontrolleinheit sind hierfür drei 4–20mA-Schnittstellen integriert.
Für die Überwachung der Füllmengen können jeweils zwei Voralarmstufen (VA1, VA2) und eine Hauptalarmstufe (HA) eingestellt werden. Bei Erreichen jeder Alarmstufe wird Alarm ausgelöst.
Im manuellen Modus wird die aktive Gasquelle von Hand ausgewählt. Wenn der Automatikmodus aktiviert ist, schaltet die Kontrolleinheit automatisch zur nächsten vollen Gasflasche um, sobald die Füllmenge der aktuell eingeschalteten Gasflasche bis zur Hauptalarmstufe HA abgefallen ist. So kann eine kontinuierliche Gasversorgung des Systems gewährleistet werden.
Die Gasquellen werden mit den angeschlossenen Magnetventilen zu- oder abgeschaltet. Eingeschaltete Magnetventile werden auf Leitungs- bzw. Spulenbruch überwacht. Bei Auftreten eines Magnetventilfehlers wird die Gasquelle abgeschaltet und die Störung gemeldet.
Mit drei LED-Leuchten wird angezeigt, welche Gasquelle aktiv ist. Die LED der aktiven Gasquelle leuchtet grün.
Gasalarmmeldungen und Systemstörungen werden akustisch mit einem internen Piezo-Summer und optisch mit einer rot blinkenden LED-Leuchte gemeldet. Außerdem erfolgt ein Eintrag zur Art des Fehlers in der LCD-Anzeige. Zusätzlich zur Meldung am Gerät besteht auch die Möglichkeit der Weiterleitung einer Sammelmeldung an eine externe ZLT/GLT mit einem potenzialfreien Umschaltkontakt.
Der Schlüsselschalter verhindert unbefugte Bedienung des Geräts. In der Stellung „OFF“ ist das Gerät nicht bedienbar. Lediglich die Taste „AUS“ ist funktionsfähig, um eine gegebenenfalls aktive Gasquelle jederzeit abschalten zu können.
Anleitung
Fluid Control LS, Anleitung DE
Hinweise
Das Gerät „Fluid Control LS“ ist nicht für die Montage in explosionsgefährdeten Bereichen geeignet!
Die Magnetventile sind werkseitig mit internen Feinsicherungen „T100mA 250VAC“ abgesichert. Werden Magnetventile mit höheren Betriebsströmen angeschlossen, so sind die Feinsischerungen entsprechend zu wählen (siehe Anleitung).
Achtung: Beim Einsatz von Ex-Magnetventilen müssen die zugehörigen Feinsicherungen auf jeden Fall entsprechend dem Datenblatt der Magnetventile angepasst werden (siehe VDE 0165).
